티스토리 뷰
728x90
반응형
코로나가.. 우리 동네를 덮쳐버렸다.
초등학교에도..
합기도학원에도
태권도에도..
어린이집에도..
회사에서도 관련학교에 자녀가 다니는 경우..
코로나 검사를 받으라고한다.
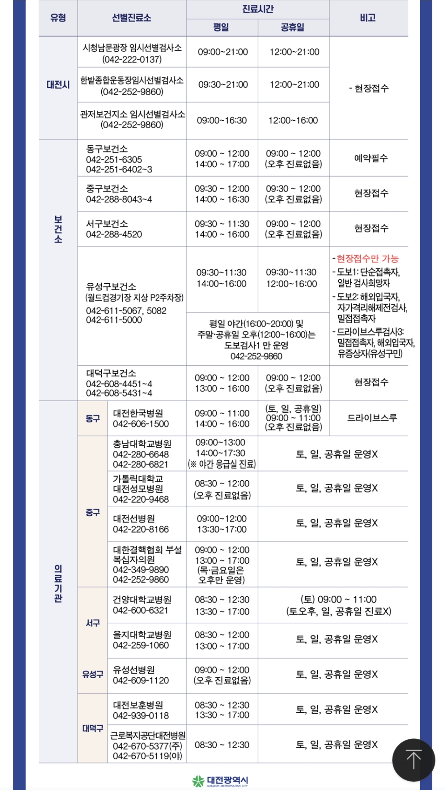
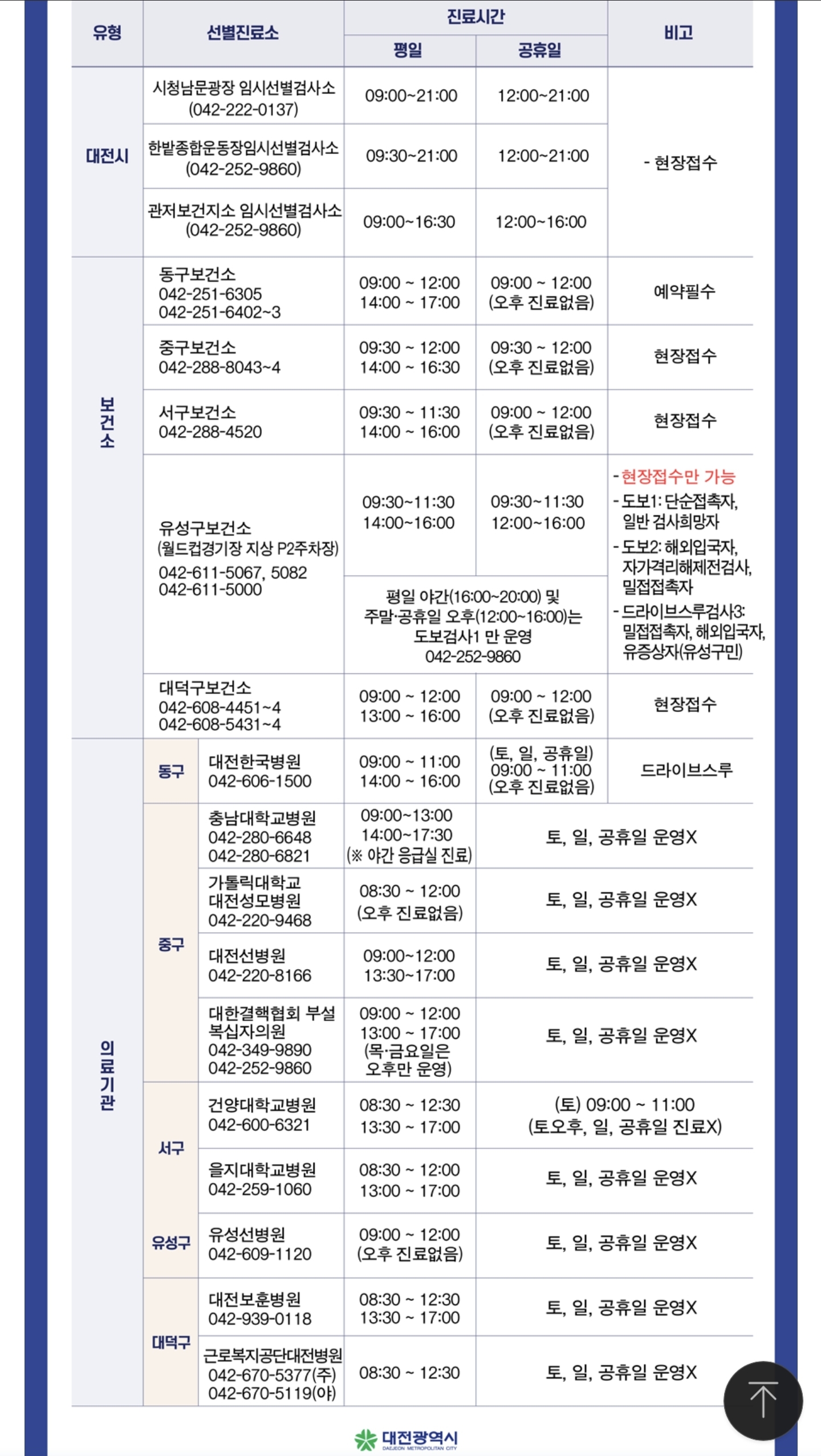
추석이라서 코로나 19 선별진료소 운영시간을 보기위해서 대전시청 홈페이지를 찾았다.
추석때 대전에서 운영되는 코로나19 선별진료소이다.

여기 저기에서 코로나 선별검사소를 운영하지만,
추석연휴 내내 코로나 검사를 하는 곳은
유성구보건소 월드컵보조경기장 P2 주차장에서 진행을 한다.
주소: 대전 유성구 노은동 270

여기는 추석기간내내 운영을 하기때문에..
이것저것 생각하지 않고
09시30분부터 16시까지 운영하니..
추석때 코로나 검사를 받아야한다면
여기 대전 월드컵경기장 P2주차장에서 검사받길 바란다.
코로나가.. 우리동네에는 없었는데...
초등학교에서 터지고 난리나니..
이거참 방법이 없당 ㅠㅠ
아 콧구멍이 남아나질 않는다..
힘든 pcr검사지만...
여기서 일하시는 분들이 정말 고맙고
안타까운 생각뿐이다.
방역수칙 잘 지키고 살아야겠다.
아래 사진은 추석이 지나고 평상시 대전에서 운영되는 선별진료소 명단입니다.
추석이 지나면 여기 아래 검사소를 이용하시길 바랍니다.

이상으로 2021년 추석 대전 코로나19 선별진료소 포스팅을 마칩니다.
끝.
728x90
반응형
'쭌아빠의 생활 지식' 카테고리의 다른 글
| 넷플릭스 오리지널 오징어 게임 많은 걸 생각하게 만드는 재밌는 한국 영화 feat. 오징어게임 옥의티 (0) | 2021.09.25 |
|---|---|
| 대전 유성구 보건소 월드컵 경기장에서 드라이브 쓰루를 이용해서 코로나 선별 검사 받았어요. (0) | 2021.09.22 |
| 믿고 먹는샘물에 발등찍혔다. 그동안 수질 위반된 생수를 먹었다니 ㅠㅠ 수질 위반한 생수업체!! by 한국경제tv뉴스 (0) | 2021.09.03 |
| 관저동 더웰피부과 치료후기 - 발바닥에 티눈 생겨서 갔는데.. 사마귀네 ㅠㅠ 발바닥에 이런 사마귀가 생기다니 제길! (0) | 2021.08.30 |
| 코로나19 예방접종 증명서는 스마트폰에서 COOV 어플을 통해 증명하세요. (0) | 2021.08.22 |
댓글
반응형
